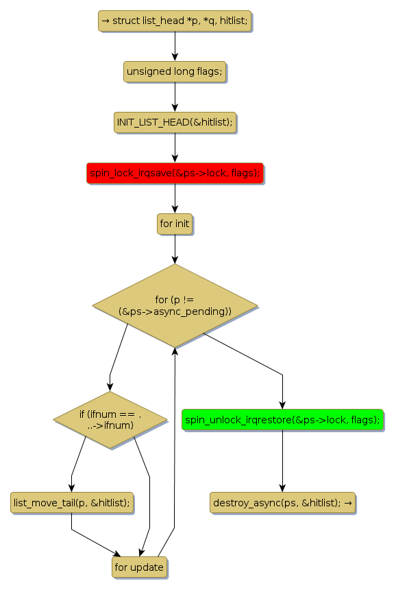
Instance Verification Kit (IVK)
spin lock @ [14022+36+/linux-3.19-rc1/drivers/usb/core/devio.c]
Instance Signature: lock
|
The Matching Pair Graph:
|
|
Function Name
|
Control Flow Graph (CFG)
|
Events Flow Graph (EFG)
|
Source Correspondence
|
|
destroy_async_on_interface
|
|
|
[13850+26+/linux-3.19-rc1/drivers/usb/core/devio.c]
|